[Fiche:35] Module de Remontée des vitres automatiques
[Fiche:35] Module de Remontée des vitres automatiques
Voila un circuit permettant la remontée des vitres en automatique.
La connections se fera dans la portière avant conducteur sur le câble d'interconnexion entre la portière et l'habitacle sur le connecteur R153 et les connecteurs 130,131,132
Pour l’alimentation connecteur r153 LA 23 sur 2 rangées:
1 : +12 v rouge
2 : masse noir
5 : + 12 apres contact jaune
Pour la fermeture centralisée connecteur r153 LA13 sur 1 rangée:
n°2 (20D) COMMANDE+ FERMETURE CONDAMNATION ÉLECTRIQUE DES PORTES
Pour la remontée des vitres conducteur et passager connecteur 132
commande lève vitre Conducteur n°5 (21a)
commande lève vitre passager n°3 (22a)
Pour la remontée des vitres arrières Droit connecteur 130
n° B1 (23w)
Pour la remontée des vitres arrières gauche connecteur 131
n° A3 (23u)
Les connecteurs 130,131,132 sont les boutons lève vitres cote conducteur
Le connecteur r153 la23 (sur 2 rangée) se trouve dans la portière avant coté conducteur
le connecteur r153 la13 (sur 1 rangée) se trouve dans la portière avant coté conducteur
je rappelle que c'est en étude, je dispose du matériel, et analyse la meilleur façon de procéder pour la connection du module lève vitres.
La connections se fera dans la portière avant conducteur sur le câble d'interconnexion entre la portière et l'habitacle sur le connecteur R153 et les connecteurs 130,131,132
Pour l’alimentation connecteur r153 LA 23 sur 2 rangées:
1 : +12 v rouge
2 : masse noir
5 : + 12 apres contact jaune
Pour la fermeture centralisée connecteur r153 LA13 sur 1 rangée:
n°2 (20D) COMMANDE+ FERMETURE CONDAMNATION ÉLECTRIQUE DES PORTES
Pour la remontée des vitres conducteur et passager connecteur 132
commande lève vitre Conducteur n°5 (21a)
commande lève vitre passager n°3 (22a)
Pour la remontée des vitres arrières Droit connecteur 130
n° B1 (23w)
Pour la remontée des vitres arrières gauche connecteur 131
n° A3 (23u)
Les connecteurs 130,131,132 sont les boutons lève vitres cote conducteur
Le connecteur r153 la23 (sur 2 rangée) se trouve dans la portière avant coté conducteur
le connecteur r153 la13 (sur 1 rangée) se trouve dans la portière avant coté conducteur
je rappelle que c'est en étude, je dispose du matériel, et analyse la meilleur façon de procéder pour la connection du module lève vitres.
Avantime V6 Privilège Bleu Methyl Jantes Olympie n° 1016
Re: Module de Remontée des vitres
Hier j'ai commencé à installer cote avantime,et vérifié mes plans de câblage.
Les connecteurs se situent derrière l'emplacement du haut parleur avant cote conducteur.
Pour démonter rien de plus facile 1 vis torx en bas du panneau, 1 vis torx sous le support bouton, et clips.
Emplacement des connecteurs: L'alimentation du module de remontée des vitres on utilise R153 LA 23
Le fil rouge +12v permanent se connecte avec le rouge du module
Le fil noir masse se connecte avec noir du module
Le fil jaune + 12v Ap contact se connecte avec brun du module
Le signal de fermeture centralise on utilise R153 LA13
Le fil marron blanc se connecte avec le orange du module.
C'est un signal court une impulsion de 12v en positif, qui déclenche au sortie vert, vert blanc, vert noir, vert rouge du module de remontée des vitres une alimentation +12v.
La commande de remontée des vitres cote passager conducteur, on utilise connecteur 132 (noir) Le fil violet pour la remontée vitre passager, à connecter au vert du module.
Le fil blanc pour la remontée vitre conducteur, à connecter au vert blanc du module.
J'ai trouvé une alternative en fin de journée, au connecteur 132, afin d’éviter de démonter la garniture de la porte, ou le support des boutons lève vitre.
Sur ce connecteur à partir de la gauche sur la 2ieme rangée, il y a les mêmes signaux que le connecteur 132.
Dans l'ensemble de ce câblage, les tests n’ont été concluant que pour la vitre coté passager.
Celle ci remonte correctement jusqu’à la fermeture complète, en actionnant avec la clé la fermeture centralisé.
Coté conducteur elle remonte mais pas en totalité ???.
Pourtant le signal + 12v en actionnant le bouton est bien présent et coté du module aussi.
J'ai pu aussi tester les arrières sur le connecteur gris des boutons de remontée des vitres, mais la ça se corse, il n'y a pas de +12v pour faire remontée les vitres.
C'est l'inverse, il faut un signal négatif (0v), lorsque l'on actionne le bouton.
Pour le moment cela reste incompatible avec le module de remontée des vitres.
Car j'ai 4 sorties qui sortent du + 12v, pour les avants pas de problème, par contre pour les arrières dans l’état actuel il faudrait qu'elles soient inversées.
Je continue à vérifier tout cela, comme vous pouvez le constater c'est pas si simple...
Les connecteurs se situent derrière l'emplacement du haut parleur avant cote conducteur.
Pour démonter rien de plus facile 1 vis torx en bas du panneau, 1 vis torx sous le support bouton, et clips.
Emplacement des connecteurs: L'alimentation du module de remontée des vitres on utilise R153 LA 23
Le fil rouge +12v permanent se connecte avec le rouge du module
Le fil noir masse se connecte avec noir du module
Le fil jaune + 12v Ap contact se connecte avec brun du module
Le signal de fermeture centralise on utilise R153 LA13
Le fil marron blanc se connecte avec le orange du module.
C'est un signal court une impulsion de 12v en positif, qui déclenche au sortie vert, vert blanc, vert noir, vert rouge du module de remontée des vitres une alimentation +12v.
La commande de remontée des vitres cote passager conducteur, on utilise connecteur 132 (noir) Le fil violet pour la remontée vitre passager, à connecter au vert du module.
Le fil blanc pour la remontée vitre conducteur, à connecter au vert blanc du module.
J'ai trouvé une alternative en fin de journée, au connecteur 132, afin d’éviter de démonter la garniture de la porte, ou le support des boutons lève vitre.
Sur ce connecteur à partir de la gauche sur la 2ieme rangée, il y a les mêmes signaux que le connecteur 132.
Dans l'ensemble de ce câblage, les tests n’ont été concluant que pour la vitre coté passager.
Celle ci remonte correctement jusqu’à la fermeture complète, en actionnant avec la clé la fermeture centralisé.
Coté conducteur elle remonte mais pas en totalité ???.
Pourtant le signal + 12v en actionnant le bouton est bien présent et coté du module aussi.
J'ai pu aussi tester les arrières sur le connecteur gris des boutons de remontée des vitres, mais la ça se corse, il n'y a pas de +12v pour faire remontée les vitres.
C'est l'inverse, il faut un signal négatif (0v), lorsque l'on actionne le bouton.
Pour le moment cela reste incompatible avec le module de remontée des vitres.
Car j'ai 4 sorties qui sortent du + 12v, pour les avants pas de problème, par contre pour les arrières dans l’état actuel il faudrait qu'elles soient inversées.
Je continue à vérifier tout cela, comme vous pouvez le constater c'est pas si simple...
Dernière modification par koukiz le 27 mars 2010, 21:40, modifié 1 fois.
Avantime V6 Privilège Bleu Methyl Jantes Olympie n° 1016
- bond174
- Donateur 2010 [Merci !]
- Messages : 3427
- Inscription : 10 mai 2007, 14:32
- Localisation : FRANCE - (92) - Hauts de Seine
- Contact :
Re: Module de Remontée des vitres
Voilà au moins ce que l'on appelle de la "communication" sur la mise en place d'un équipement qui intéresse plus d'un Cap'taine ici
Merci à toi Koukiz
On se rend compte grâce à cela que ce n'est pas si simple
Courage et j'attends avec impatience la suite de cette mise au point
On se rend compte grâce à cela que ce n'est pas si simple
Courage et j'attends avec impatience la suite de cette mise au point

N°3481/4422 -
Membre Avantime Connexion - Amicale Avantime - PMA
Présent : 18&19/04/26 Youngtimers Days (91), 27/06/26 Losange Passions Internationnal (91)
Re: Module de Remontée des vitres
Merci bond174, je continue, je continue...bond174 a écrit :Voilà au moins ce que l'on appelle de la "communication" sur la mise en place d'un équipement qui intéresse plus d'un Cap'taine iciMerci à toi Koukiz
![]()
On se rends compte grâce à cela que ce n'est pas si simple![]()
Courage et j'attends avec impatience la suite de cette mise au point
Avantime V6 Privilège Bleu Methyl Jantes Olympie n° 1016
Re: Module de Remontée des vitres
zechrisd a écrit :Encore une fois un très beau reportage![]()
Tu as essayé de suivre les fils à l'intérieur de l'habitacle histoire de trouver un endroit encore plus facile d'accès ?
Pour les vitres arrières, c'est +12V en permanence et il faut mettre à la masse pour les remonter c'est bien ça ? sur ce point je te fais confiance un petit relais devrait faire l'affaire![]()
En tout cas bon courage, et une fois finit n'oublies pas de prévoir un passage en RP
Pour les fils dans l'habitacle non, tous sont présents à cette emplacement.
Pour les vitres arrières, oui c'est bien du +12v en permanence et si on actionne le bouton pour remontée la vitre, c'est du 0v.
De la à le mettre à la masse surtout pas, par contre, oui il faudra un relais inverseur .
Ceci dit, cela vient en contradiction avec ce que j'ai dit (surtout pas à la masse).
C'est un peu confus pour le moment, j'analyse sans faire de co.....
Pour le passage en rp, c'est toujours avec grand plaisir de vous revoir
Avantime V6 Privilège Bleu Methyl Jantes Olympie n° 1016
-
brio77
- Donateur 2008 & 2009 & 2010 & 2013 & 2016 [Merci !]
- Messages : 6875
- Inscription : 19 déc. 2006, 11:14
- Localisation : FRANCE - (35) Ille et Vilaine - DINARD
Re: Module de Remontée des vitres
Une petite question : T'es prof en électrotechnique et tu manques de TP pour tes élèves ? ou tu travailles à la sécu ou tu es chômeur ? 
Re: Module de Remontée des vitres
Sans emploi pour le moment, après 20 ans dans le domaine informatique.
Mais surtout autodidacte quand la passion est la
Mais surtout autodidacte quand la passion est la
Avantime V6 Privilège Bleu Methyl Jantes Olympie n° 1016
Re: Module de Remontée des vitres
Après d'autres essais, j'ai pu faire fonctionner sans aucun module ou relais les 2 vitres avant.
Elles remontent correctement avec la fermeture centralisée, puisque les vitres avant utilisent un + 12v pour la fermeture.
Je reprend mes schémas.
Sur les 2 connecteurs à droite (ce sont eux que nous utiliseront)
Sur R153 LA13
Sur ce connecteur avec 2 rangées (1blanche,1noir) se trouve le signal de la fermeture centralisée. C'est à dire que des que vous appuyez sur le bouton de la clé de contact, une impulsion de +12v est présente sur ce fil (2eme fil en partant de la droite sur la rangée blanche Ref 20D dans la doc électrique avantime).
Comme les vitres à l'avant utilisent pour leurs fermetures un +12v ,on peut sans aucun module les faire remonter.
Pour cela on va utiliser sur le connecteur juste en dessous 2 fils.
Pour ce connecteur toujours 2 rangées (1blanche,1noir)
Sur la rangée blanche, en partant de la gauche, et sur le premier fil, on récupère la fermeture de la vitre avant coté conducteur (21A).
sur la rangée blanche, en partant de la gauche, et sur le quatrième fil, on récupère la fermeture de la vitre avant coté passager (22A)
Donc relier 20D à 21A et 22A, et des que l'on appuie sur la fermeture centralisée, on ferme aussi les vitres avant.
Cela reste possible pour les avants, pour les arrières et le toit ouvrant, c'est une impulsion négative 0v.
Il va falloir faire un inverseur de polarité avec des relais, qui transforme l'impulsion +12v (20D), en impulsion négative 0v.
Elles remontent correctement avec la fermeture centralisée, puisque les vitres avant utilisent un + 12v pour la fermeture.
Je reprend mes schémas.
Sur les 2 connecteurs à droite (ce sont eux que nous utiliseront)
Sur R153 LA13
Sur ce connecteur avec 2 rangées (1blanche,1noir) se trouve le signal de la fermeture centralisée. C'est à dire que des que vous appuyez sur le bouton de la clé de contact, une impulsion de +12v est présente sur ce fil (2eme fil en partant de la droite sur la rangée blanche Ref 20D dans la doc électrique avantime).
Comme les vitres à l'avant utilisent pour leurs fermetures un +12v ,on peut sans aucun module les faire remonter.
Pour cela on va utiliser sur le connecteur juste en dessous 2 fils.
Pour ce connecteur toujours 2 rangées (1blanche,1noir)
Sur la rangée blanche, en partant de la gauche, et sur le premier fil, on récupère la fermeture de la vitre avant coté conducteur (21A).
sur la rangée blanche, en partant de la gauche, et sur le quatrième fil, on récupère la fermeture de la vitre avant coté passager (22A)
Donc relier 20D à 21A et 22A, et des que l'on appuie sur la fermeture centralisée, on ferme aussi les vitres avant.
Cela reste possible pour les avants, pour les arrières et le toit ouvrant, c'est une impulsion négative 0v.
Il va falloir faire un inverseur de polarité avec des relais, qui transforme l'impulsion +12v (20D), en impulsion négative 0v.
Avantime V6 Privilège Bleu Methyl Jantes Olympie n° 1016
- cyrleco
- Messages : 148
- Inscription : 11 févr. 2010, 19:21
- Localisation : MONTALIEU-VERCIEU / NORD ISERE
Re: Module de Remontée des vitres
Très bon travail, fallait y penser .... La fin semble proche 
AVANTIME 2.2 DCI Expression - 11/2002 - 260 000 KM - GRIS ACIER
GRAND SCENIC 2 1.9 DCI - 2005 - 120000 KM - GRIS ECLIPSE
MONTALIEU-VERCIEU / NORD ISERE
GRAND SCENIC 2 1.9 DCI - 2005 - 120000 KM - GRIS ECLIPSE
MONTALIEU-VERCIEU / NORD ISERE
Re: Module de Remontée des vitres
Ca continue.....
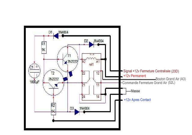
schéma de la fermeture grand air
A partir de ce schéma, on va détailler les fonctions:
1. signal +12v fermeture centralisée (20d)
ce signal est récupéré dans la portière avant coté conducteur sur le connecteur R153 la13, rangée blanche 2ieme fil sur la droite
2.+12 v Permanent
Alimentation +12v fil rouge sur le connecteur R153 la23
3.Bouton fermeture Grand air fil blanc en haut à droite(a3)
il va falloir couper ce fil sur le bouton de la fermeture grand air (cote câblage en haut a droite fil blanc), cette partie (coté bouton) sera connecter au circuit relais.
Dans ce cas si aucune action sur la fermeture centralisée, le bouton garde les fonctions qu'il avait à l'origine (puisque 11 et 12 du relais sans aucune action sont fermés).
4.Commande Fermeture Grand AIr (52l)
L'autre partie du fil coupée au point 3, c'est la commande de fermeture du grand air.
Si signal +12v fermeture centralisée (20d) est à +12v alors sur le relais fermeture des contacts 11 et 14 et 0v pendant 12s.
5 et 6.masse
Alimentation 0v (masse) fil noir sur le connecteur R153 la23)
7.+ 12v après contact
Alimentation +12v quand le contact est mis. fil jaune sur le connecteur R153 la23
Aucune action possible tant que le contact est mis. (sauf point 3)
La résistance R2 et le transistor T2 empêche toute action
Composants nécessaires:
1 relais Finder 30 22 7 012 000 ici 1.60€
1 resistance 1k ici 0.06€
1 résistance variable 5k
1 condensateur chimique radial 1000µf 16v ici 0.45€
3 diodes 1n4004 ici 0.27€
2 transistors 2n2222 ici 0.90€
Je compte modifier le schéma, afin de lui mettre plutôt des résistances ajustables pour régler finement le temps de présence du signal 0v au point 4.
schéma de la fermeture grand air
A partir de ce schéma, on va détailler les fonctions:
1. signal +12v fermeture centralisée (20d)
ce signal est récupéré dans la portière avant coté conducteur sur le connecteur R153 la13, rangée blanche 2ieme fil sur la droite
2.+12 v Permanent
Alimentation +12v fil rouge sur le connecteur R153 la23
3.Bouton fermeture Grand air fil blanc en haut à droite(a3)
il va falloir couper ce fil sur le bouton de la fermeture grand air (cote câblage en haut a droite fil blanc), cette partie (coté bouton) sera connecter au circuit relais.
Dans ce cas si aucune action sur la fermeture centralisée, le bouton garde les fonctions qu'il avait à l'origine (puisque 11 et 12 du relais sans aucune action sont fermés).
4.Commande Fermeture Grand AIr (52l)
L'autre partie du fil coupée au point 3, c'est la commande de fermeture du grand air.
Si signal +12v fermeture centralisée (20d) est à +12v alors sur le relais fermeture des contacts 11 et 14 et 0v pendant 12s.
5 et 6.masse
Alimentation 0v (masse) fil noir sur le connecteur R153 la23)
7.+ 12v après contact
Alimentation +12v quand le contact est mis. fil jaune sur le connecteur R153 la23
Aucune action possible tant que le contact est mis. (sauf point 3)
La résistance R2 et le transistor T2 empêche toute action
Composants nécessaires:
1 relais Finder 30 22 7 012 000 ici 1.60€
1 resistance 1k ici 0.06€
1 résistance variable 5k
1 condensateur chimique radial 1000µf 16v ici 0.45€
3 diodes 1n4004 ici 0.27€
2 transistors 2n2222 ici 0.90€
Je compte modifier le schéma, afin de lui mettre plutôt des résistances ajustables pour régler finement le temps de présence du signal 0v au point 4.
Dernière modification par koukiz le 27 mars 2010, 21:44, modifié 1 fois.
Avantime V6 Privilège Bleu Methyl Jantes Olympie n° 1016
- MaitreTI
- Administrateur - Site Admin
- Messages : 4362
- Inscription : 18 déc. 2006, 23:39
- Localisation : FRANCE - (57) - Moselle - METZ
- Contact :
Re: Module de Remontée des vitres
La classe américaine 
-
brio77
- Donateur 2008 & 2009 & 2010 & 2013 & 2016 [Merci !]
- Messages : 6875
- Inscription : 19 déc. 2006, 11:14
- Localisation : FRANCE - (35) Ille et Vilaine - DINARD
Re: Module de Remontée des vitres
T'es trop fort, ammène un proto pour moi quand je te mets ton pot, tu me mettras le GPS et le module pour tout fermer

Re: Module de Remontée des vitres
Réalisation du module comme le plan fournit plus haut.
Test du module avec une alim 12v déjà pour vérifier le bon fonctionnement.
alimentation en +12 v, puis simulation du signal de fermeture centralisée (20D)
Le module reste actif en 0v pendant 13s, signaler par la led verte.
La période de 13s peut être modifier jusqu’à une valeur de 21s (je pense pas que certain on leur toit ouvrant qui met 21s avant de se fermer).
La modification de cette période s'effectuera sur la résistance variable R1.
Dans ce module, et suivant les commentaires, j'ai prévu une inactivité totale du module si le contact est mis (présence de 12v APC) L'inactivité du module est représenté par une led rouge, si vous mettez le contact, aucune action n'est possible avec ce module.
Sauf que le bouton grand air garde sa fonctionnalité d’origine.
bon ca avance,mais ca demande pas mal de travail
Test du module avec une alim 12v déjà pour vérifier le bon fonctionnement.
alimentation en +12 v, puis simulation du signal de fermeture centralisée (20D)
Le module reste actif en 0v pendant 13s, signaler par la led verte.
La période de 13s peut être modifier jusqu’à une valeur de 21s (je pense pas que certain on leur toit ouvrant qui met 21s avant de se fermer).
La modification de cette période s'effectuera sur la résistance variable R1.
Dans ce module, et suivant les commentaires, j'ai prévu une inactivité totale du module si le contact est mis (présence de 12v APC) L'inactivité du module est représenté par une led rouge, si vous mettez le contact, aucune action n'est possible avec ce module.
Sauf que le bouton grand air garde sa fonctionnalité d’origine.
bon ca avance,mais ca demande pas mal de travail
Avantime V6 Privilège Bleu Methyl Jantes Olympie n° 1016
Re: Module de Remontée des vitres
Voila l'essai réel sur mon avantime, tout fonctionne.
Le module avec la fermeture centralisée fait remonter les 4 vitres et le toit ouvrant (comme le grand air puisque on le simule)
Le module avec la fermeture centralisée fait remonter les 4 vitres et le toit ouvrant (comme le grand air puisque on le simule)
Avantime V6 Privilège Bleu Methyl Jantes Olympie n° 1016
Re: Module de Remontée des vitres
Pour la fermeture centralisé, et d’après ce que j'ai pu comprendre, il y a deux circuit distinct dans l'avantime:
1 fermeture au roulage
Elle s'enclenche en l'activant par le bouton (à coté du bouton rotatif des rétros) en restant appuyer plusieurs secondes sur ce bouton.
Dépasser 8km /h au roulage et celle ci s'enclenche.
1 fermeture centralisé
Par l’intermédiaire de la clé et du signal HF, elle donne l'ordre à la centrale de fermer les ouvrants.
c'est le signal de fermeture centralisée, que j'ai utilisé pour le module lève vitre + TO, donc bien distinct de l'autre partie.
Et encore vous pouvez faire le test, si la fermeture au roulage est activé, et que la clé est sur le contact, la fonction de fermeture automatique après 20s est desactivée
Mon avantime dort dans le garage avec la clé dessus, et je n'ai jamais eu de fermeture de celui ci.
1 fermeture au roulage
Elle s'enclenche en l'activant par le bouton (à coté du bouton rotatif des rétros) en restant appuyer plusieurs secondes sur ce bouton.
Dépasser 8km /h au roulage et celle ci s'enclenche.
1 fermeture centralisé
Par l’intermédiaire de la clé et du signal HF, elle donne l'ordre à la centrale de fermer les ouvrants.
c'est le signal de fermeture centralisée, que j'ai utilisé pour le module lève vitre + TO, donc bien distinct de l'autre partie.
Et encore vous pouvez faire le test, si la fermeture au roulage est activé, et que la clé est sur le contact, la fonction de fermeture automatique après 20s est desactivée
Mon avantime dort dans le garage avec la clé dessus, et je n'ai jamais eu de fermeture de celui ci.
Avantime V6 Privilège Bleu Methyl Jantes Olympie n° 1016
Re: Module de Remontée des vitres
Bonjour,
Très beau montage expérimental !
Si j'ai bien compris, le module, après activation de la clé HF, va systématiquement essayer de remonter les vitres et fermer le toit ouvrant à chaque fermeture. Est ce que cela ne risque pas d'user prématurément les moteurs vitres et toit ouvrant ?
Très beau montage expérimental !
Si j'ai bien compris, le module, après activation de la clé HF, va systématiquement essayer de remonter les vitres et fermer le toit ouvrant à chaque fermeture. Est ce que cela ne risque pas d'user prématurément les moteurs vitres et toit ouvrant ?
Avantime V6 Privilège Steppe 106 000Km Achat 2003 1ère main- Module remontée Vitres- Caisson Basse Boss Bass600- Prise AUX active.
Re: Module de Remontée des vitres
J'ai remarqué que le bouton "grand air" ne marche plus après 20 ou 30 secondes après avoir coupé le contact: est ce que cela veut dire que l'on a 20 ou 30 secondes pour commander la fermeture avec la clé HF pour que les vitres se remontent ?
Si c'est le cas, c'est peut être un moyen détourné pour laisser les vitres ouvertes si on a envie ...
Si c'est le cas, c'est peut être un moyen détourné pour laisser les vitres ouvertes si on a envie ...
Avantime V6 Privilège Steppe 106 000Km Achat 2003 1ère main- Module remontée Vitres- Caisson Basse Boss Bass600- Prise AUX active.
Re: Module de Remontée des vitres
Oui c'est bien ça le grand air le toit ouvrant et les 4 vitres, ne peuvent être remontées 25s après la coupure contact.
ensuite il n'y a plus d'alimentation de celle ci.
Et oui après 25s, on peut fermer la voiture mais laisser les vitres et le to ouvrant ouverts.
ensuite il n'y a plus d'alimentation de celle ci.
Et oui après 25s, on peut fermer la voiture mais laisser les vitres et le to ouvrant ouverts.
Avantime V6 Privilège Bleu Methyl Jantes Olympie n° 1016
Re: Module de Remontée des vitres
Pour ceux qui le souhaitent le module de remontée des ouvrants est toujours disponible à 45€ envoi inclus.
Travail soigné, c'est pas du bricolage....
Si brio77 a installé le sien?
Si brio77 a installé le sien?
Avantime V6 Privilège Bleu Methyl Jantes Olympie n° 1016
- Spaza
- Messages : 4864
- Inscription : 24 avr. 2011, 23:29
- Localisation : FRANCE - (57) - Moselle - Vallée de la Fensch
Re: [Fiche:35] Module de Remontée des vitres automatiques
Ce module n'est plus disponible à la vente ! 
Re: [Fiche:35] Module de Remontée des vitres automatiques
Wouah, beau travail, et un module super sympa !! 
Bien à vous,
Alain
Alain
- troublouse
- Messages : 539
- Inscription : 11 mars 2012, 21:00
- Localisation : FRANCE - (37) - Indre et Loire - Tours
Re: [Fiche:35] Module de Remontée des vitres automatiques
Lors du démontage de la garniture de portière pour installer le module j'ai suivi les indications:
Les connecteurs se situent derrière l'emplacement du haut parleur avant cote conducteur.
Pour démonter rien de plus facile 1 vis torx en bas du panneau, 1 vis torx sous le support bouton, et clips.
il y a une vis en plus derrière le cache haut parleur.
Les connecteurs se situent derrière l'emplacement du haut parleur avant cote conducteur.
Pour démonter rien de plus facile 1 vis torx en bas du panneau, 1 vis torx sous le support bouton, et clips.
il y a une vis en plus derrière le cache haut parleur.
-
BeZyaH
- Messages : 544
- Inscription : 14 nov. 2013, 19:37
- Localisation : FRANCE - (29) - Finistère - Brest
Re: [Fiche:35] Module de Remontée des vitres automatiques
Bonjour,
j'ai lu plus haut que ce module n'était plus dispo à la vente, mais tant pis, je tente quand même: quelqu'un de sympa pourrait il me dire où il est possible d'en trouver un, ou d'en fabriquer un soit même?
Merci d'avance
j'ai lu plus haut que ce module n'était plus dispo à la vente, mais tant pis, je tente quand même: quelqu'un de sympa pourrait il me dire où il est possible d'en trouver un, ou d'en fabriquer un soit même?
Merci d'avance
V6 BVA Privilège, Bleu Méthyl, cuir 03, DEOT T004002,120053kms au 31/10/2016